中国农业科学院上海兽医研究所畜禽细菌性传染病风险预警与防控团队通过泛基因组分析与反向疫苗学技术成功筛选出鸡滑液囊支原体新型免疫保护性抗原,该抗原在动物实验中展现出优于传统灭活疫苗的保护效果,为开发高效亚单位疫苗提供了关键靶点。相关研究成果发表于《npj Vaccines》。

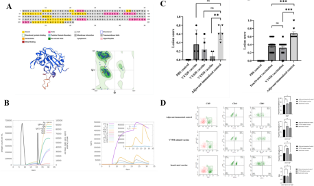
A:蛋白的二级、三级结构预测及质量评价;B:免疫刺激模拟;C:抗原疫苗免疫保护效果评估;D:抗原疫苗对脾淋巴细胞亚群激活效应分析
鸡滑液囊支原体是禽类的重要病原体,主要引发关节肿胀、呼吸道疾病和产蛋量下降,给养禽业带来经济损失。目前主要依赖种群净化、抗生素治疗和疫苗接种等防控手段,但种群净化成本高、周期长,抗生素滥用导致耐药性问题日益突出,现有疫苗存在适用范围有限、易干扰血清学诊断等缺陷,亟需开发安全高效的新型疫苗。
团队采用"泛基因组分析+反向疫苗学"相结合的技术路线筛选出5个高抗原性、无致敏性的候选蛋白。经结构预测、免疫原性模拟评估及动物试验验证,最终筛选出一个具有突出免疫保护效果的抗原蛋白。此外,团队创新性建立了足垫攻毒病变评分方法,进一步系统评估显示,基于该抗原蛋白的亚单位疫苗能有效激活机体的体液免疫和细胞免疫双重应答,在动物试验中显著减轻病变程度,保护效果优于传统灭活疫苗。
该研究不仅建立了“泛基因组分析+反向疫苗学”的高效抗原筛选体系,为禽类病原体疫苗研发提供了新策略,还明确了抗原疫苗的免疫保护潜力,也建立了一套基于足垫攻毒模型的病变评分方法,为后续疫苗评价提供了标准化工具。研究成果对推动禽类支原体病的精准防控具有重要应用价值。
该研究得到国家重点研发计划和中国农业科学院科技创新工程项目的资助。论文第一作者为赵鹿如,中国农业科学院上海兽医研究所王少辉、祁晶晶研究员为论文的共同通讯作者。
原文链接:https://www.nature.com/articles/s41541-025-01354-z
